为落实共青团中央、教育部、全国学联联合下发的《关于推动高校学生会(研究生会)深化改革的若干意见》,并结合《关于巩固高校学生会(研究生会)改革成果的若干措施》文件要求,接受广大师生监督,现将我校2021—2022学年学生会改革情况公开如下。
一、改革自评表
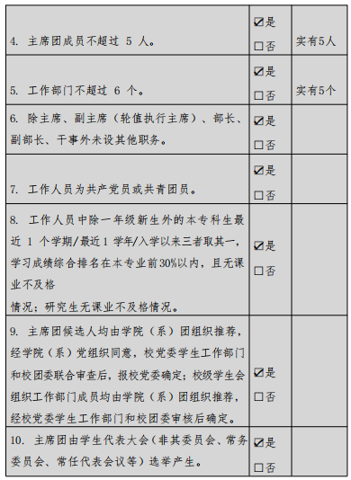
(一)校级研究生会组织改革自评表
标注“★”为核心指标;标注“▲”为观测指标,2021—2022 学年暂不作硬性要求。




(二)二级学生会组织(含二级院系、书院、分校区等学生会、研究生会)改革自评表


二、《云南中医药大学研究生会章程》
第一章 总则
第一条 云南中医药大学研究生会是学校党委领导下,云南省学生联合会和共青团云南中医药大学委员会双重指导下的研究生群众性组织,是学校联系研究生的桥梁和纽带。
第二条 研究生会以习近平新时代中国特色社会主义思想为指导,以加强对同学的政治引领为根本,以全心全意服务同学为宗旨,及时向同学传达党的主张和声音,引导广大同学自觉把个人理想融入到党和人民的共同奋斗之中;研究生会必须面向全体同学,坚持从同学中来,到同学中去,听取、收集同学在学业发展、身心健康、社会融入、权益维护等方面的普遍需求和现实困难,及时反馈学校,帮助有效解决。
第三条 本会的基本任务:
(一)遵循和贯彻党的教育方针,组织同学开展学习、文体、社会实践、志愿服务、创新创业创优等多种活动,促进同学全面发展;
(二)维护校规校纪,倡导良好的校风、学风,促进同学之间、同学与教职员工之间的团结,协助学校建设良好的教学秩序和学习、生活环境;
(三)组织同学开展有益于成长成才的自我服务活动,协助学校解决同学在学习和生活中遇到的实际问题;
(四)搭建学校与广大同学沟通联系的桥梁,通过学校各种正常渠道,反映同学的建议、意见和要求,参与涉及学生的学校事务的民主管理,维护同学的正当权益;
(五)坚持从严治会,规范研究生会工作人员的产生和配备,强化群众意识、责任意识和奉献意识,以实际行动做广大同学的表率。
第四条 本会的一切活动以中华人民共和国宪法为最高准则。本会承认并遵守《中华全国学生联合会章程》和《云南省学生联合会章程》,作为团体会员参加云南省学生联合会。
第二章 会员
第五条 凡具有云南中医药大学正式学籍的全日制研究生,承认本会章程,均为本会会员。
第六条 会员的基本权利:
(一)通过符合本会章程规定的民主程序,讨论和决定本会的重大事务;
(二)对本会工作提出建议、批评和实行监督;
(三)有权参与研究生会组织开展的各项活动;
(四)享有选举权和被选举权以及研究生会章程所规定的其他权利。
第七条 会员的基本义务:
(一)遵守研究生会组织章程;
(二)执行研究生会相关决议;
(三)完成研究生会各项任务。
第三章 组织与职权
第八条 云南中医药大学研究生会按照民主集中制的组织原则,在学校党委的领导和校团委的指导下,依照国家的法律、法规和本组织的章程,独立自主地开展工作。研究生会要面向大多数同学,依法依章程开展活动、接受管理,活动内容积极向上。研究生会决定重要事项或开展重大活动,须事先向校团委报告。
第九条 云南中医药大学研究生代表大会是研究生会组织的最高权力机关,全校研究生同学通过研究生代表大会依法行使民主权利,参与学校治理与监督。
云南中医药大学研究生代表大会每年举行一次。云南中医药大学研究生代表大会应当有三分之二以上当选代表参加才能召开。云南中医药大学研究生代表大会进行选举和通过决议实行表决制,选举结果应当向大会公告,并经校党委批准,报省学联备案。
云南中医药大学研究生代表大会行使下列职权:
(一)修订研究生会组织章程,监督章程的实施;
(二)审议、通过上一届研究生代表大会委员会工作报告;
(三)选举产生新一届研究生代表大会委员会委员;
(四)选举产生新一届研究生会主席团成员;
(五)征求广大同学对学校工作的意见和建议,合理有序表达和维护同学正当权益, 及时反馈提案处理落实的整体情况, 参与学校治理;
(六)讨论、决定应当由研究生代表大会议决的其他重大事项。
第十条 研代会代表经班级团支部推荐,学院研究生会组织选举产生,代表名额一般不低于所联系研究生人数的1%,名额分配要覆盖各学院、年级及主要学生社团。其中,非校、院级研究生会组织骨干的研究生代表一般不低于60%。
代表的权利:
(一)通过符合本会章程规定的民主程序,在研代会上充分发表意见和建议,享有表决权;
(二)享有选举权和被选举权;
(三)在职能范围以内以个人或者联名方式提出提案,并对提案办理情况进行询问和监督;
(四)对研究生会组织的工作提出建议、批评和监督;
代表的义务:
(一)积极行使代表权利,认真履行代表职责,按时参加相关会议;
(二)认真学习,不断提高思想政治素质和参与学校治理的能力;
(三)密切联系研究生,反映研究生的意见和要求;
(四)监督研究生会组织开展工作,提出改进措施和工作建议。
第十一条 云南中医药大学研究生代表大会委员会为研究生代表大会常设机构,在大会闭会期间代表同学帮助和监督研究生会组织的工作。
第十二条 云南中医药大学研究生会主席团及工作部门是研究生代表大会的执行机构,在研究生代表大会闭会期间,执行代表大会的决议。主席团不设主席和副主席,设执行主席,执行主席由主席团成员轮值担任,以学期为一个轮值周期,执行主席负责召集会议,牵头日常工作。研究生会主席团由研究生代表大会选举产生。
研究生会主席团候选人应由学院团组织推荐,经学院党组织同意,由学校党委学生工作部门和学校团委联合审查后,报学校党委确定。主席团候选人要具有代表性,应当从校、学院研究生会工作人员和各领域优秀研究生典型中产生。
第四章 基层组织
第十三条 研究生会组织实行“学校、院(系)、班级”三级联动的工作格局。学院研究生会属于研究生会的基层组织,受所在学院党组织的领导,接受校研究生会和所在学院团组织的指导、联系和帮助。
第十四条 校级研究生会加强与院级研究生会的工作联动,院级研究生会充分发挥贴近广大同学的优势,在校级研究生会指导下承办面向全校同学的具体工作项目。院级研究生会要广泛动员广大同学的力量来做研究生会的工作,善于在班级工作的基础上开展符合学校特点、适合同学要求的活动。
第十五条 各院级研究生代表大会原则上每年召开一次,代表要体现广泛性。研代会选举结果应当向大会公告,并经同级党组织批准,报校研究生会备案。
第十六条 校级研究生会组织每年至少1次通过集中会议或书面形式听取全部院(系)研究生会组织工作报告或意见建议;加强对院(系)研究生会组织的考核,考核结果公开。
第十七条 院级研究生委员会、研究生会主席团、组成办法及其职权等,可参照本章程对校研究生会的相应规定。
第五章 工作人员
第十八条 研究生会工作人员应当为共产党员或共青团员。理想信念坚定,热爱和拥护中国共产党,具有强烈的爱国意识、爱国情感,积极弘扬和践行社会主义核心价值观,品行端正,作风务实,乐于奉献,具有全心全意为同学服务的觉悟和能力。研究生会工作人员应当是学业优良、学有余力的同学,学习成绩综合排名在本专业30%以内,且无课业不及格的情况。符合上述条件的研究生,均可报名参加研究生会。研究生会确需主办的重大工作和活动,可以根据需要以项目化方式招募,吸收同学参加,因事用人,事完人散。
第十九条 研究生会组织架构一般为“主席团+工作部门”模式。研究生会的组织不应重叠与复杂,要优化机构和人员规模。除研究生会主席团成员和工作部门成员均不设置其他任何职务。校级研究生会工作人员一般为40人左右,工作部门一般不超过6个,主席团成员不超过5人,每个工作部门成员设负责人2至3人,工作人员一般不超过6个。学院研究生会工作人员一般为20至30人,主席团成员不超过3人。
第二十条 校级研究生会工作部门成员由学院团组织推荐,经学校党委学生工作部门和学校团委审核后确定。学院主席团候选人和研究生会工作人员应由班级团支部推荐,经学院团组织同意,由学院党组织确定。校级研究生组织工作人员来自学院研究生会成员一般不少于50%。
第二十一条 研究生会骨干人选必须符合政治合格、学习优秀、品德良好、作风过硬、群众基础良好等标准,面向广大同学进行选拔,选拔过程公开透明、公平竞争,确保广大同学的知情权、参与权,选拔结果进行公示,接受广大同学监督。建立学生骨干退出机制,对于无法完成学业的、考核不合格的、违纪违法的以及其他无法正常履行职责的学生骨干,应按照规定和程序予以劝退、免职或罢免。
第二十二条 组建以研究生代表为主,学校党委学生工作部门、学校团委等共同参与的评议会,研究生会主席团成员和工作部门负责人每学期向评议会述职,评议会从政治态度、道德品行等方面对其进行全面客观的综合评价。建立以服务和贡献为导向的激励机制,参加评奖评优、测评加分等事项时,应依据评议结果择优提名,不允许与其岗位简单直接挂钩。
第二十三条 落实《研究生会、研究生会干部自律公约》和《关于学联研究生会工作人员改进作风服务同学的若干规定》,践行研究生会宗旨,珍惜代表服务同学和锻炼提高能力的机会。加强日常教育管理,坚决防范和克服功利化、庸俗化、“小官僚”等问题。研究生会工作人员出现违反校规校纪、道德失范以及与研究生不相称行为等问题的,学校团委要迅速调查核实,按规定和程序予以处理。
第六章 附则
第二十四条 本章程自研究生代表大会审议通过之日起生效。
第二十五条 本章程的解释权属于云南中医药大学研究生会。
三、校级组织工作机构组织架构图

四、校级组织工作人员名单


五、校级组织主席团成员候选人产生办法及选举办法
云南中医药大学第三届研究生委员会拟设委员9名(候选人11名,差额2名),云南中医药大学第三届研究生会主席团拟设成员5名(候选人5人)。
云南中医药大学第三届研究生委员会委员候选人建议人选由各学院团委推荐,经学校党委学生工作部、研工部和学校团委审核后确定。云南中医药大学第三届研究生委员会委员在云南中医药大学第三次研究生代表大会上采用无记名投票方式和差额选举的办法选举产生。
云南中医药大学第三届研究生会主席团候选人建议人选由各学院团委推荐,经学院党组织同意,由学校党委学生工作部、研工部和学校团委联合审查后,报学校党委确定。云南中医药大学第三届研究生会主席团成员在云南中医药大学第三次研究生代表大会上采用无记名投票和等额选举的办法选举产生。
云南中医药大学第三次研究生代表大会选举办法
(草 案)
根据《中华全国学生联合会章程》《关于推动高校学生会(研究生会)深化改革的若干意见》《高校学生代表大会工作规则》等有关文件的规定,制定本办法。
一、云南中医药大学第三届研究生代表大会委员会由云南中医药大学第三次研究生代表大会选举产生。选举工作坚持民主集中制原则,在大会主席团的领导下进行。
二、经请示学校党委和省学联同意,云南中医药大学第三届研究生代表大会委员会拟设委员9名(候选人11名,差额2名)。委员会委员候选人建议人选由学院团组织推荐,经学校党委学生工作部门和学校团委审核后确定。云南中医药大学第三届研究生代表大会委员会委员在云南中医药大学第三次研究生代表大会上采用无记名投票方式和差额选举的办法选举产生。
三、经请示学校党委和省学联同意,云南中医药大学第三届研究生会主席团拟设成员5名(候选人5名)。主席团成员候选人由学院团组织推荐,经学院党组织同意,由学校党委学生工作部门和学校团委联合审查后,报学校党委确定。云南中医药大学第三届研究生会主席团成员在云南中医药大学第三次研究生代表大会上采用无记名投票和等额选举的办法选举产生。
四、凡出席大会的正式代表均有选举权和被选举权,参加选举的正式代表人数必须超过应到会代表人数的三分之二,方可进行选举。投票前,各代表团准确清点到会代表人数。监票人将选票发给每一位到会参加选举的代表后当场将剩余的选票剪角作废。
五、大会设总监票人、总计票人各1名,监票人1名,计票人2名。监票人、计票人由大会主席团提名,提请大会通过。已提名作为委员会、主席团候选人的不得担任总监票人、总计票人、监票人和计票人。监票人在大会主席团的带领下,对选举过程进行监督。
六、大会统一印制选票,选票中的候选人按姓氏笔画排列。选票一律用钢笔或中性笔填写,符号要准确,字迹要清楚。出席本次研究生代表大会的代表对选票上的候选人,有权表示赞成、不赞成或弃权,投不赞成票,可以另选他人。赞成的,在其姓名下方符号栏内划“○”;不赞成的,在其姓名下方符号栏内划“×”;弃权的,在其姓名下方符号栏内不做任何标记;如另选他人,请在另选人栏内写上另选他人姓名,并在赞成符号栏内划“○”。
七、填写选票时,字迹要清楚,符号要准确。每张选票所选人数(含另选人的人数)等于或少于应选人数的为有效票,多于应选人数的为无效票。字迹或符号模糊,无法辨认的,该候选人的这一票作废。
八、选举采用无记名投票的方式,选举人不得授意、代替他人投票。因病因事不能出席会议时,不能委托他人代为投票。
九、大会选举不设流动票箱,投票前,投票箱要在大会当场检查后,才能开封启用。投票时,按总监票人、监票人、大会主席团成员和代表座位顺序依次投票。投票结束后,计票人当众开启票箱,在监票人的监督下清点选票,总监票人向大会主持人报告清点票数结果,大会主持人宣布选举是否有效。收回的选票等于或少于发出的选票数,选举有效;多于发出的选票数,则选举无效,应重新选举。
十、大会主持人宣布选举有效后,在监票人的监督下,计票人进行计票。计票结束,经核实无误后,总监票人、监票人、总计票人、计票人在计票单和选举结果报告单上签字,并由总监票人按得票多少为序向大会主席团报告选举结果。经大会主席团确认后,由大会主持人按姓氏笔画为序宣布当选人名单。
十一、被选举人获得的赞成票超过实到会有选举权人数的 半数为当选。获得赞成票超过实到会有选举权人数半数的被选举人多于应选名额时,以得票多少为序,至取足应选名额止。如遇被选举人得票数相等,不能确定当选人时,应就票数相等的被选举人重新投票,以得票多者当选。当选人少于应选名额时,不足名额由大会主席团从未当选的候选人中按得票顺序和差额率提出补选名单进行补选。补选后,当选人数仍少于补选名额时,经大会主席团讨论,并征得代表同意,可相应减少应选名额,不再进行第三次选举。第一次选举后,当选人接近应选名额时,经大会主席团讨论,并征得代表同意,也可直接减少应选名额,不再进行选举。
十二、本选举办法由大会主席团提出,经各代表团讨论,代表大会通过后生效,解释权归大会主席团。如遇本选举办法规定以外的情况,由大会主席团根据《中华全国学生联合会章程》《关于推动高校学生会(研究生会)深化改革的若干意见》等有关规定和代表们的意见讨论决定。
六、校级学生(研究生)代表大会召开情况
2020年12月27日,第三次研究生代表大会在翰墨楼一楼报告厅召开,代表数量42人。
主要议程:
一、省学联驻会主席讲话;
二、校党委领导讲话;
三、听取和审议云南中医药大学第二届研究生会工作报告;
四、修订《云南中医药大学研究生会章程》;
五、选举产生云南中医药大学第三届研究生代表大会委员
会委员;
六、选举产生云南中医药大学第三届研究生会主席团成员。
宣传报道链接:https://mp.weixin.qq.com/s/Qu_OWX82ONe9Tw2lLQ5Ivw

七、校级学生(研究生)代表大会代表产生办法
云南中医药大学第三届研究生委员会拟设委员9名(候选人11名,差额2名),云南中医药大学第三届研究生会主席团拟设成员5名(候选人5人)。
云南中医药大学第三届研究生委员会委员候选人建议人选由各学院团委推荐,经学校党委学生工作部、研工部和学校团委审核后确定。云南中医药大学第三届研究生委员会委员在云南中医药大学第三次研究生代表大会上采用无记名投票方式和差额选举的办法选举产生。
云南中医药大学第三届研究生会主席团候选人建议人选由各学院团委推荐,经学院党组织同意,由学校党委学生工作部、研工部和学校团委联合审查后,报学校党委确定。云南中医药大学第三届研究生会主席团成员在云南中医药大学第三次研究生代表大会上采用无记名投票和等额选举的办法选举产生。
八、校团委指导学生会主要责任人
类别
姓名
是否为专职团干部
备注
分管学生会组织的校团委副书记
黄婷婷
是
学生会组织秘书长
黄婷婷
是