为落实共青团中央、教育部、全国学联联合下发的《关于推动高校学生会(研究生会)深化改革的若干意见》,以及《高校学生会组织深化改革评估工作方案》要求,接受广大师生监督,现将我校学生会(研究生会)改革情况公开如下。
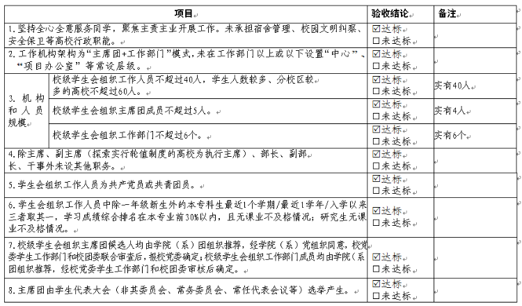
一、改革自评表


二、《云南中医药大学学生会章程(草案)》
第一章 总则
第一条 云南中医药大学学生会是学校党委领导下,云南省学生联合会和共青团云南中医药大学委员会双重指导下的学生群众性组织,是学校联系广大同学的桥梁和纽带。
第二条 学生会以习近平新时代中国特色社会主义思想为指导,以加强对同学的政治引领为根本,以全心全意服务同学为宗旨,及时向同学传达党的主张和声音,引导广大同学自觉把个人理想融入到党和人民的共同奋斗之中;学生会必须面向全体同学,坚持从同学中来,到同学中去,听取、收集同学在学业发展、身心健康、社会融入、权益维护等方面的普遍需求和现实困难,及时反馈学校,帮助有效解决。
第三条 学生会的宗旨和基本任务:
(一)遵循和贯彻党的教育方针,组织同学开展学习、文体、社会实践、志愿服务、创新创业创优等多种活动,促进同学全面发展;
(二)维护校规校纪,倡导良好的校风、学风,促进同学之间、同学与教职员工之间的团结,协助学校建设良好的教学秩序和学习、生活环境;
(三)组织同学开展有益于成长成才的自我服务活动,协助学校解决同学在学习和生活中遇到的实际问题;
(四)充分发挥学校党政联系同学的桥梁和纽带作用,在维护学校和全体学生整体利益的同时,依法依章程合理有序表达和维护同学的具体利益。
(五)坚持从严治会,规范学生会工作人员的产生和配备,强化群众意识、责任意识和奉献意识,以实际行动做广大同学的表率。
第四条 本会的一切活动以中华人民共和国宪法为最高准则。本会承认并遵守《中华全国学生联合会章程》和《云南省学生联合会章程》,作为团体会员参加云南省学生联合会。
第二章 会员
第五条 凡具有云南中医药大学正式学籍的全日制本科生,承认本会章程,均为本会会员。
第六条 会员的基本权利:
(一)通过符合本会章程规定的民主程序,讨论和决定本会的重大事务;
(二)对本会工作提出建议、批评和实行监督;
(三)有权参与学生会组织开展的各项活动;
(四)享有选举权和被选举权以及学生会章程所规定的其他权利。
第七条 会员的基本义务:
(一)遵守学生会组织章程;
(二)执行学生会相关决议;
(三)完成学生会各项任务。
第三章 组织与职权
第八条 云南中医药大学学生会按照民主集中制的组织原则,在学校党委的领导和校团委的指导下,依照国家的法律、法规和本组织的章程,独立自主地开展工作。
学生会要面向大多数同学,依法依章程开展活动、接受管理,活动内容积极向上。学生会决定重要事项或开展重大活动,须事先向校团委报告。
第九条 云南中医药大学学生代表大会是学生会组织的最高权力机关,全校同学通过学生代表大会依法行使民主权利,参与学校治理与监督。
云南中医药大学学生代表大会每年举行一次。在特殊情况下,由云南中医药大学学生会主席团提议,并得到云南中医药大学学生委员会三分之二以上多数的同意,可以提前或推迟举行。
云南中医药大学学生代表大会应当有三分之二以上当选代表参加才能召开。云南中医药大学学生代表大会进行选举和通过决议实行表决制,选举结果应当向大会公告,并经同级党委批准,报省学联备案。
云南中医药大学学生代表大会行使下列职权:
(一)修订学生会组织章程,监督章程的实施;
(二)审议、通过上一届学生委员会工作报告;
(三)选举产生新一届学生委员会委员;
(四)选举产生新一届学生会主席团成员;
(五)征求广大同学对学校工作的意见和建议, 合理有序表达和维护同学正当权益, 及时反馈提案处理落实的整体情况, 参与学校治理;
(六)讨论、决定应当由学生代表大会议决的其他重大事项。
第十条 学代会代表经班级团支部推荐,学院学生会组织选举产生,代表名额一般不低于所联系学生人数的1%,名额分配要覆盖各学院、年级及主要学生社团。其中,非校、院级学生会组织骨干的学生代表一般不低于60%。
代表的权利:
(一)通过符合本会章程规定的民主程序,在学代会上充分发表意见和建议,享有表决权;
(二)享有选举权和被选举权;
(三)在职能范围以内以个人或者联名方式提出提案,并对提案办理情况进行询问和监督;
(四)对学生会组织的工作提出建议、批评和监督;
代表的义务:
(一)积极行使代表权利,认真履行代表职责,按时参加相关会议;
(二)认真学习,不断提高思想政治素质和参与学校治理的能力;
(三)密切联系学生,反映学生的意见和要求;
(四)监督学生会组织开展工作,提出改进措施和工作建议。
第十一条 云南中医药大学学生委员会在校级学生代表大会闭会期间为本会的最高权力机关,由当选为委员的会员组成,每届任期一年。云南中医药大学学生代表大会如提前或推迟举行,其任期相应改变。云南中医药大学学生委员会全体会议应当有三分之二以上委员参加才能召开。委员会全体会议由云南中医药大学学生会主席团召集和主持。云南中医药大学学生委员会进行选举和通过决议实行表决制。
学生委员会行使下列职权:
(一)在学生代表大会闭会期间,执行代表大会决议,决定学生会的重大事项;
(二)负责筹备和召集下一次校学生代表大会;
(三)负责学生会的预算和决算报告,监督学生会经费使用情况;
(五)协助并监督学生会各部门开展工作;
(六)行使学代会授予的其他职权。
第十二条 云南中医药大学学生会主席团集体负责学生会的日常工作,向学生代表大会及其委员会负责并报告工作。主席团不设主席和副主席,设执行主席,执行主席由主席团成员轮值担任,以学期为一个轮值周期,执行主席负责召集会议,牵头日常工作。学生会主席团由学生代表大会选举产生。
学生会主席团候选人应由学院团组织推荐,经学院党组织同意,由学校党委学生工作部门和学校团委联合审查后,报学校党委确定。主席团候选人要具有代表性,应当从校、学院学生会工作人员和各领域优秀学生典型中产生。
学生会主席团行使下列职权:
(一)在学生代表大会和学生委员会全体会议闭会期间,执行代表大会和委员会的决议,决定学生会的重大事项;
(二)召集学生委员会会议;
(三)决定聘任和解聘学生会秘书长;
(四)审议和批准学生会年度经费使用情况报告。
第四章 基层组织
第十三条 学生会组织实行“学校、院(系)、班级”三级联动的工作格局。学院学生会属于学生会的基层组织,受所在学院党组织的领导,接受校学生会和所在学院团组织的指导、联系和帮助。
第十四条 校级学生会加强与院级学生会的工作联动,院级学生会充分发挥贴近广大同学的优势,在校级学生会指导下承办面向全校同学的具体工作项目。院级学生会要广泛动员广大同学的力量来做学生会的工作,善于在班级工作的基础上开展符合学校特点、适合同学要求的活动。
第十五条 各院级学生代表大会原则上每年召开一次,代表要体现广泛性。学代会选举结果应当向大会公告,并经同级党组织批准,报校学生会备案。
第十六条 校级学生会组织每年至少1次通过集中会议或书面形式听取全部院(系)学生会组织工作报告或意见建议;加强对院(系)学生会组织的考核,考核结果公开。
第十七条 院级学生委员会、学生会主席团、组成办法及其职权等,可参照本章程对校学生会的相应规定。
第五章 工作人员
第十八条 学生会工作人员应当为共产党员或共青团员。理想信念坚定,热爱和拥护中国共产党,具有强烈的爱国意识、爱国情感,积极弘扬和践行社会主义核心价值观,品行端正,作风务实,乐于奉献,具有全心全意为同学服务的觉悟和能力。学生会工作人员应当是学业优良、学有余力的同学,学习成绩综合排名在本专业30%以内,且无课业不及格的情况。
第十九条 学生会组织架构一般为“主席团+工作部门”模式。学生会的组织不应重叠与复杂,要优化机构和人员规模。除学生会主席团成员和工作部门成员均不设置其他任何职务。校级学生会工作人员一般为40人左右,工作部门一般不超过6个,主席团成员不超过5人,每个工作部门成员设负责人2至3人,工作人员一般不超过6个。学院学生会工作人员一般为20至30人,主席团成员不超过3人。
第二十条 校级学生会工作部门成员由学院团组织推荐,经学校党委学生工作部门和学校团委审核后确定。学院主席团候选人和学生会工作人员应由班级团支部推荐,经学院团组织同意,由学院党组织确定。校级学生组织工作人员来自学院学生会成员一般不少于50%。
第二十一条 学生会骨干人选必须符合政治合格、学习优秀、品德良好、作风过硬、群众基础良好等标准,面向广大同学进行选拔,选拔过程公开透明、公平竞争,确保广大同学的知情权、参与权,选拔结果进行公示,接受广大同学监督。建立学生骨干退出机制,对于无法完成学业的、考核不合格的、违纪违法的以及其他无法正常履行职责的学生骨干,应按照规定和程序予以劝退、免职或罢免。
第二十二条 组建以学生代表为主,学校党委学生工作部、学校团委等共同参与的评议会,学生会主席团成员和工作部门负责人每学期向评议会述职,评议会从政治态度、道德品行等方面对其进行全面客观的综合评价。建立以服务和贡献为导向的激励机制,参加评奖评优、测评加分、推荐免试攻读硕士研究生等事项时,应依据评议结果择优提名,不允许与其岗位简单直接挂钩。
第二十三条 落实《学生会、研究生会干部自律公约》和《关于学联学生会工作人员改进作品服务同学的若干规定》,践行学生会宗旨,珍惜代表服务同学和锻炼提高能力的机会。加强日常教育管理,坚决防范和克服功利化、庸俗化、“小官僚”等问题。学生会工作人员出现违反校规校纪、道德失范以及与学生不相称行为等问题的,学校团委要迅速调查核实,按规定和程序予以处理。
第二十四条 本章程自学生代表大会审议通过之日起生效。
第二十五条 本章程的解释权属于云南中医药大学学生会。
三、校级组织工作机构组织架构
云南中医药大学学生会是在学校党委和上级学联组织领导、校团委指导下,联系服务全校广大同学的群众性组织。学生会以“全心全意为广大同学服务”为宗旨,学生会组织架构实行“主席团+工作部门”模式。主席团实行轮值制度,集体负责学生会重大事项,不设主席、副主席,执行主席由主席团成员轮值担任,以学期为轮值周期,执行主席负责召集会议、牵头日常工作,在全面深化学生会组织改革的进程中,坚持以思想政治建设为龙头、以校风学风建设为中心、以第二课堂活动为载体,积极发挥学校联系服务广大同学的桥梁纽带作用,做好学生组织思想引领和成长成才服务工作。校学生会下设办公室、宣传部、学习部、文体部、权益部、创新实践部六个部门。

(一)办公室:负责学生会日常工作,管理各部门的工作档案、工作日志以及各类会议的组织、策划、记录、通知、考勤等,协助做好各类校园文化活动;开展学生会与其他各高校学生组织联系,校内联络学校各个学生组织机构,积极开展组织管理和联络工作。
(二)宣传部:在校党委和上级学联组织的领导和校团委的指导下,在学生中开展思政引领和理想信念教育,弘扬主旋律、传播正能量,积极宣传党的理论和路线方针政策、党和国家及云南发展成就,对学校学生会工作状况、及全校学生学习、活动、生活状况进行宣传报道。
(三)文体部:策划组织开展各项文艺、体育等校园文化活动,促进同学们全面成长成才,为学子们搭建展示才华和魅力的大舞台,并通过开展一系列丰富多彩的文艺体育活动,为学校营造良好的文化氛围。
(四)权益部:以维护广大同学权益为宗旨,以服务广大同学为原则,在校团委的指导下,作为沟通联系学生与学校的桥梁,及时收集、听取广大同学切身利益和普遍诉求的问题,合理参与学校在教育教学、后勤管理、学生奖惩等同学关切实务的决策、管理和评价工作;维护学生在校生活的各项权益;管理学校失物招领中心、学生伙食委员会等;维护正常的校园秩序,协助学校解决同学们的生活难题。
(五)学习部:协助学校开展学风建设,以提高全校学生的学习意识、营造良好的校园学习氛围为目的,开展各种同学们喜闻乐见的学习交流活动,促进师生的相互交流。配合学校教学工作的顺利进行,做好“教”、“学”双方的信息反馈工作。协助图书馆做好学习资源的分配和利用,抓好学风建设,参加“评教”活动,积极反映学生对学校教育教学工作的要求和意见,及时向教务处、图书馆、各学院反馈并统一开展学生会内部的思想学习交流。
(六)创新实践部:协助学校开展大学生学术科研创新活动和自主创业,以拓展素质能力为目的,培养和提高同学们的创新实践能力,在实践中不断充实完善自我,提高责任感和科学实践能力,致力于策划、组织暑期社会实践工作,开展社会实践评优评先工作。组织开展学校“杏林杯”学术科技节、“双创杯”创新创业大赛等活动,积极组织参与国家和省级各类创新创业、学术科技类的竞赛活动。
四、校级组织工作人员名单 序号
姓名
政治面貌
院系
年级
最近1个学期/最近1学年/入学以来学习成绩综合排名(一年级新生、研究生不需要填写)
是否存在课业不及格情况
院系、班级学生工作经历
1
段在萍
中共党员
第二临床医学院
2016级
3
否
2
许 源
中共党员
人文与管理学院
2017级
3
否
学院学生会
3
曹 淇
中共党员
人文与管理学院
2018级
1
否
学院学生会
4
贾函臻
共青团员
第一临床医学院
2019级
2
否
5
张志影
共青团员
信息学院
2018级
5
否
学院学生会
6
张欣佳
中共党员
中药学院
2018级
2
否
7
张 清
中共党员
信息学院
2018级
1
否
班级团支书
8
李 涛
共青团员
信息学院
2017级
14
否
9
段美灵
共青团员
中药学院
2018级
10
否
10
幸经芳
中共党员
第二临床医学院
2018级
1
否
班级团支书
12
宁婧怡
共青团员
第二临床医学院
2019级
1
否
班级团支书
13
韩 慧
中共党员
基础医学院
2019级
1
否
14
田渝琳
共青团员
基础医学院
2019级
3
否
15
罗云霞
共青团员
中药学院
2019级
7
否
学院学生会
16
杨雨婷
共青团员
第二临床医学院
2019级
8
否
班级团支书
17
李陈云
共青团员
中药学院
2019级
10
否
18
徐 晶
共青团员
第一临床医学院
2019级
11
否
学院学生会
19
成 旷
共青团员
第一临床医学院
2019级
9
否
20
张 玲
共青团员
中药学院
2019级
8
否
21
韩丽莎
预备党员
第二临床医学院
2019级
2
否
学院学生会
22
李佳炜
共青团员
中药学院
2019级
3
否
学院学生会
23
钟平双
共青团员
人文与管理学院
2019级
7
否
24
王 蓉
共青团员
基础医学院
2019级
8
否
班级团支书
25
杨艳顺
共青团员
基础医学院
2019级
7
否
26
沐 婷
共青团员
中药学院
2019级
10
否
学院学生会
27
王 祝
共青团员
中药学院
2019级
8
否
28
李书鹏
共青团员
中药学院
2019级
3
否
班级团支书
29
马方琪
共青团员
中药学院
2019级
5
否
30
余秋蔓
共青团员
中药学院
2019级
9
否
班级团支书
31
严永红
共青团员
中药学院
2019级
8
否
32
朱红梅
共青团员
中药学院
2019级
1
否
33
谢友萍
共青团员
信息学院
2019级
5
否
学院学生会
34
侯应申
共青团员
中药学院
2019级
8
否
35
张嘉铃
共青团员
第二临床医学院
2019级
4
否
36
宋贵丽
预备党员
中药学院
| 2019级
| 8
否
学院学生会
37
陈朝坤
共青团员
基础医学院
2019级
5
否
38
杨宝泷
共青团员
第一临床医学院
2019级
6
否
班级团支书
39
何 逵
共青团员
第二临床医学院
2019级
7
否
40
张艳烨
共青团员
中药学院
2019级
4
否
学院学生会
五、校级组织主席团成员候选人产生办法与选举办法 (一)成员组成
云南中医药大学第十一届学生会主席团拟设成员5名(候选人5人)、云南中医药大学第三届研究生会主席团拟设成员3名(候选人3人)。
(二)推荐条件
1.符合校学生(研究生)代表大会代表条件;
2.符合校学生(研究生)委员会委员条件;
3.具有代表性,应当从校、院学生会工作人员和各领域优秀学生代表中产生。
(三)产生办法
按照“校级学生会主席团候选人应由学院团组织推荐,经学院党组织同意,由学校党委学生工作部门和学校团委联合审查后,报学校党委确定”的原则和要求,充分考虑学院分布、性别构成、工作开展需要等因素,由各学院团委组织推荐,并经所属党组织同意,由校党委学生工作部和校团委对推荐人选进行考察,广泛听取学生所在学生组织、团组织意见,确定主席团候选人建议人选,报学校党委、省学联审批同意后作为主席团候选人。云南中医药大学第十一届学生会主席团成员、云南中医药大学第三届研究生主席团成员在云南中医药大学第十一次学生代表大会、云南中医药大学第三次研究生代表大会上采用无记名投票和等额选举的办法选举产生。
六、校级学生代表大会召开情况
一、大会时间、地点、会期
时间:2020年12月20日
地点:云南中医药大学呈贡校区翰墨楼报告厅
会期:一天
二、大会主要议程
(一)听取学校领导、团省委领导讲话;
(二)听取审议云南中医药大学第十届学生会委员会工作报告;
(三)修订云南中医药大学学生会章程;
(四)选举产生云南中医药大学第十一届学生会委员会委员;
(五)选举产生云南中医药大学第十一届学生会主席团成员。
三、大会代表数量
(一)大会代表名额:截止目前,云南中医药大学现有全日制在校本科生11677人,根据《高校学生代表大会工作规则》规定代表名额一般不低于学生会组织会员数1%的要求,按比例向各学院分配名额选举产生代表140名,占学生总数1.2%,代表由各选举单位按照分配名额和有关要求,经班级团支部推荐、学院学生会组织选举产生,名额分配覆盖各个学院、年级及主要学生社团。
(二)构成比例:非校、院级学生会组织骨干的学生代表不少于代表总数的60%,有一定的女性代表和少数民族代表。
七、校级学生代表大会代表产生办法 一、根据《中华全国学生联合会章程》《关于推动高校学生会(研究生会)深化改革的若干意见》《高校学生代表大会工作规则》等有关文件规定和精神,制定本办法。
二、经学校党委同意,大会代表名额按不低于所联系学生人数1%的要求,现有全日制在校本科生11677人,根据《高校学生代表大会工作规则》规定代表名额一般不低于学生会组织会员数1%的要求,按比例向各学院分配名额选举产生代表140名,占学生总数1.2%,代表由各选举单位按照分配名额和有关要求,经班级团支部推荐、学院学生会组织选举产生,名额分配覆盖各个学院、年级及主要学生社团。
三、代表条件
(一)云南中医药大学全日制在校本科生、研究生。
(二)遵守宪法和法律、法规,遵守学校章程和规章制度。
(三)具有较高的思想政治素质,良好的品德和责任感,品行端正、积极上进;
(四)能够真实表达同学诉求,积极热心表达同学意愿。
四、代表产生程序
(一)按照民主集中制的原则,充分发扬民主,采取自下而上、自上而下的方式反复酝酿,提出代表候选人,代表候选人人数应超过应选代表的20%。经各学院团总支、学生会审查,报学院党总支、校学生会同意后,以差额选举的办法选举产生正式代表。
(二)经各学院团组织、学生会审查,报学院党组织、校学生会同意后,由各学院学生会组织选举,以差额选举的办法选举产生正式代表,并由各学院团委进行考察,形成考察材料。
(三)考察结束后,对代表人员进行公示,时间不少于3个工作日。公示无异议后,确定为云南中医药大学第十一次学生代表大会代表和第三次研究生代表大会代表。
五、各学院代表选举工作由学校学代会筹备工作组统一审查。凡代表不符合程序的,责成选举单位重新选举;凡代表不具备资格的,责成原单位撤换。
六、各学院按文件规定选举产生学代会(研代会)代表后,报校团委和校学生会审批,形成选举工作报告和代表名册。
八、校级组织工作人员述职评议办法
按照共青团中央、教育部、全国学联印发的《关于推动高校学生会(研究生会)深化改革的若干意见》通知要求,进一步深化学生会(研究生会)改革,支持和引导学生会(研究生会)更好的服务广大同学,结合我校实际,制定本办法。
一、评议时间
一艇于每学期期末最后一个月组织开展。
二、评议对象
校学生会(研究生会)主席团成员和工作部门负责人。
三、评议方式
组织召开学校党委学生工作部、学校团委和学生代表共同参与的评议会开展述职评议工作。
评议包括日常考核和集中考评两个部分,日常考核根据学生会工作人员日常考核工作情况为依据,集中考评根据现场述职资情况评定。考评以百分制为单位,各占50%。
四、评议内容
评议内容主要包话政治态度、道德品行、学业情况、工作成效、纪律作风等方画。评议对象须提交书面总结材料,现场进行述职。
(一)政治态度:以习近平新时代中国特色社会主义思想为指导,以加强对同学的政治引领为根本,以全心全意服务同学为宗旨。理想信念坚定,热爱和拥护中国关产党领导,具有强烈的爱国意识、爱国情感,及时向同学传达党的声音和主张,引导广大同学自觉把个人理想融入到党和人民的共同奋斗之中。
(二)道德品行:积极弘扬和践行社会主义核心价值观,品行端正,作风务实,乐于奉献,具有全心会意为同学服务的觉悟和能力。
(三)学习情况:学有余力,学业优良,学习成绩综合排名在本专业前30%以内,且无课业不及格情况。积极参与社会实践、创作展演、志愿服务、课题研究,学科竞赛,创新创业活动等,努力提升自身综合素质。
(四)工作成效:坚持从同学中来,到同学中去。听取、收集同学在学业发展、身心健康、社会融入、权益维护等方面的普遍需求和现实困难,及时反馈学校,帮助有效解决。在工作中,认真负责,勤勉实干,有较强的组织、沟通和协调能力,善于动员和组织同学开展符合学校特点、适合同学要求的活动。开展成效明显。
(五)纪律作风:遵守国家法律法规和校纪校规。落实《学生会(研究生会)干部自律公约》和《关于学联学生会工作人员改进作风服务同学的若干规定》,谦虚务实、不骄不躁,关心和维护广大同学利益,全心全意为同学服务,具有良好的群众基础等方面的情况。
五、评议等次
评议等次根据量化打分的结果,分为优秀、称职不称职。如出现违反宪法法律、校纪校规和学业要求的情况,评议结果为不称职。
六、结果运用
在参加评奖评优、测评加分等事项时,依据评议结果择优提名,不允许与岗位简单直挂钩。
九、学校党委指导学生会组织工作情况
学校党委坚持把学生会建设纳入学校党建工作整体格局进行统筹谋划,构建党委统一领导,党委学生工作部统筹负责,团委具体指导,宣传、教务、人事、保卫等部门分工合作,协调运行的工作机制。学校党委定期听取学生会工作汇报,研究决定重大事项。2020年校党委制定实施《云南中医药大学学生会组织改革实施方案》。
十、校团委指导学生会主要负责人
序号
类别
姓名
是否为专职团干
备注
1
分管学生会组织的校团委副书记
浦士通
是
校团委副书记
2
学生会组织秘书长
浦士通
是
校团委副书记
|